學校概覽
校訓
學校歷史
辦學宗旨
師資
歷屆校長的話
教師名單
視學摘要
計劃與報告
校園設施
校曆表
五十周年校慶專頁
學校通告
活動剪影
2025-2026
2024-2025
2023-2024
2022-2023
2021-2022
2020-2021
傳媒專區
有用連結
eClass
圖書館
Google Classroom
Alumni Association Facebook
家長精神健康教育平台
招標
招聘
入學資訊
中一簡介會報名(26-27年度)
中二至中四級插班申請
2026-27 中一自行分配學位申請表格
2026-27 中一自行分配學位申請須知
Guidelines for Secondary One Discretionary Places 2026/2027
個人資料收集聲明
Toggle main menu visibility
首頁
>
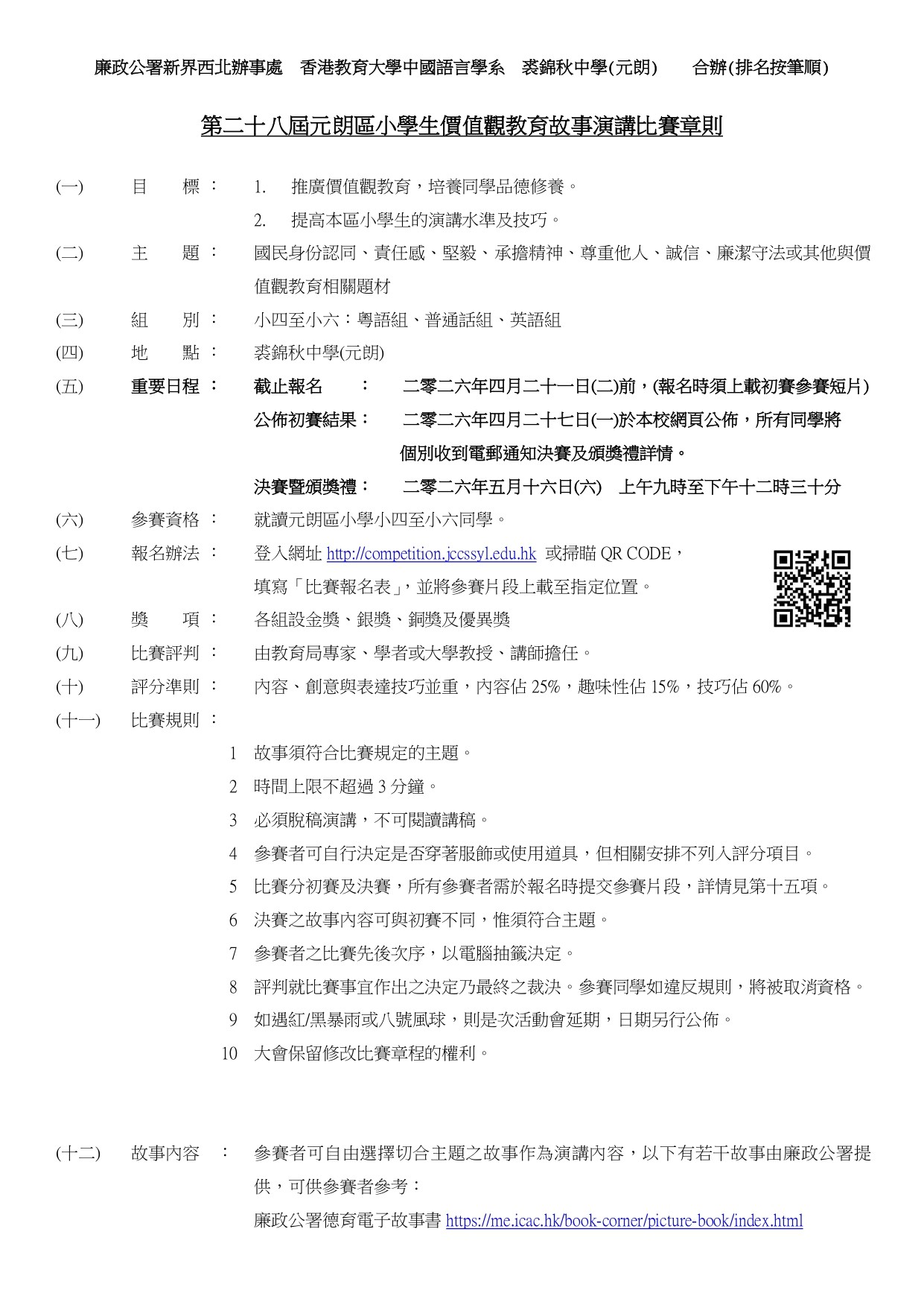
第二十八屆-元朗區小學生-價值觀教育故事演講比賽
第二十八屆-元朗區小學生-價值觀教育故事演講比賽
第二十八屆-元朗區小學生-價值觀教育故事演講比賽
2026年3月18日
點擊前往報名網站
2025-2026社際排球比賽
National Security Competition: School Awards Ceremony
返 回